About COMSATS

CUI’s History

Historical Perspective

The Commission on Science and Technology for Sustainable Development in the South (COMSATS) is an international organization. It aims to reduce the ever-growing gap between the developed and developing world through useful applications of science and technology. The Third World Academy of Sciences (TWAS) initiated the proposal for the formation of COMSATS under the leadership of Nobel Laureate, Dr. Abdus Salam.

The foundation-conference of COMSATS was held at Islamabad on 4th & 5th October 1994. Representatives from thirty-six countries attended. The participants included twenty-two Ministers, members of the diplomatic community of Islamabad and representatives of international organizations, like UNESCO, UNIDO, UNEP and the World Bank.

The conference decided that the Headquarters / Secretariat of the Commission would be based permanently at Islamabad, Pakistan, and the Head of State of Pakistan would act as the first Chairperson of the forum. It was agreed that the host -Government, Pakistan, would provide for the operational and administrative expenses of the Secretariat, while the development programs of the Commission would be supported and financed through Technical Assistance Fund. This fund would be established by contribution from member countries, income from services provided to member countries, grants from international agencies and project funds, if under taken under contract.

Learn more

About Islamabad Campus About Islamabad Campus
CUI’s Rankings & Reputation

CUI’s Rankings & Reputation

THE World University Rankings

  • In THE World Universities Rankings 2024, CUI has been placed among 601-800 world best universities. Besides, it was also ranked at #301-400 in Business & Economics, #301-400 in THE Engineering & Technology, #401-500 in Life Sciences #301-400 in Physical Sciences, #401-500 in Computer Science subject rankings 2024.
  • CUI has been ranked #1 among Pakistani Universities in THE World University Rankings 2024 for Chemical Engineering
  • Times Higher Education has ranked COMSATS University Islamabad at 151-200 in Young University Rankings 2023.
  • COMSATS University Islamabad has been ranked 251-300 in The Emerging Economies Rankings 2023.
  • Ranked 174 in THE Asian University Rankings 2023
Read More

Awards

  • FPCCI Award
  • National Awards
  • Research Productivity Awards
Read More
Awards
Prof. Dr. Sajid Qamar

Rector CUI

PROF. DR. SAJID QAMAR

Message by the Rector

I am thrilled to extend a warm welcome to you to COMSATS University Islamabad (CUI), a hub of innovation, learning, and academic excellence. As the Rector of this esteemed institution comprising of seven campuses in Pakistan, it is my privilege to invite you to join CUI, where knowledge knows no bounds, and possibilities are limitless.

At COMSATS University, we take pride in fostering an environment that encourages creativity, critical thinking, and a passion for lifelong learning. Our commitment to academic rigor is complemented by a dedication to nurturing well-rounded individuals who are not only equipped with technical skills but also possess a strong sense of ethics and social responsibility.

Read More

Our Locations

Our Locations

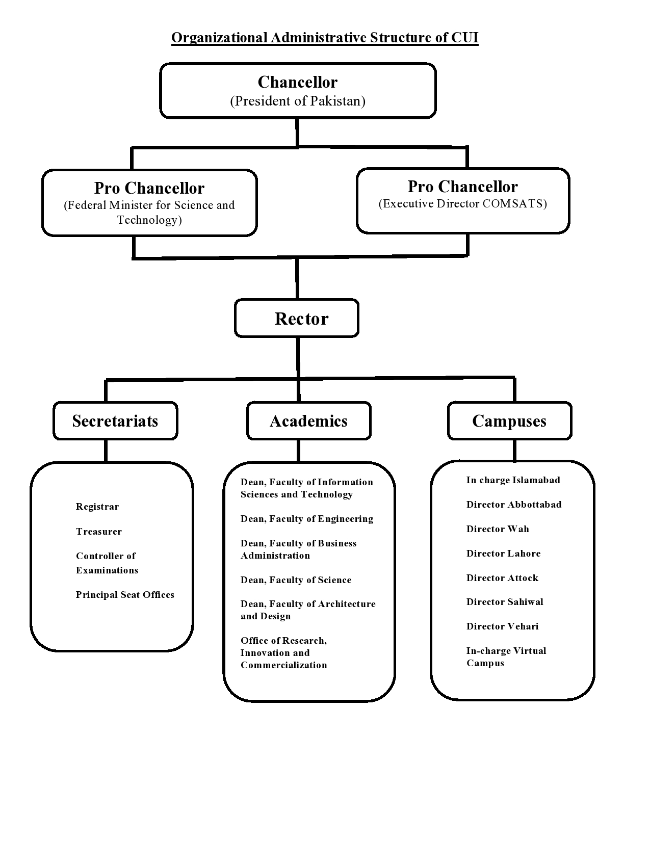
Administrative Structure

Administrative Structure